驾考搜题,一款专为驾考学员设计的智能搜题助手,集合了海量题库与实战模拟,助力学员快速掌握驾考知识,轻松应对各类考试。
智能搜题
通过关键词、拍照搜索,迅速定位相关题目,解析详尽,方便学员快速掌握知识点
海量题库
覆盖驾考全部科目,实时更新确保题目准确性与时效性
实战模拟
提供多种模拟考试模式,真实还原驾考场景,帮助学员提前适考试流程
"驾考搜题专业版”的初衷是做一款能够帮助驾驶员快速学习考试的小程序,所以核心功能就是题库,这个也是重中之重,辅助功能就是拍照识别题目并返回参考解析答案。
在分销方面,采用了卡密代理模式,申请代理之后,可以在代理中心充值并兑换卡密至于卡密的价格,你是可以自定义的。
据不完全统计,截止到2021年拥有驾照的公民已经超过6亿,每一位驾驶员都面临着或多或少的扣违章扣分的问题,很多驾驶员为了消除违章一般都是通过中介高价去购买别人的驾照分数来清除违章,交管123为了鼓励驾驶员遵章守法、文明驾驶,所以推出了“学法减分”的功能每个人最高可以通过学习减掉6分,截止到目前为止,基本上所有城市都已经开通了“学法减分功能。
但是对于普通人来说,基本上没有谁能通过在线学习直接考试获得减分的,那么如果通过这"驾考搜题专业版"小程序,就可以轻松完成考试,获得减分。
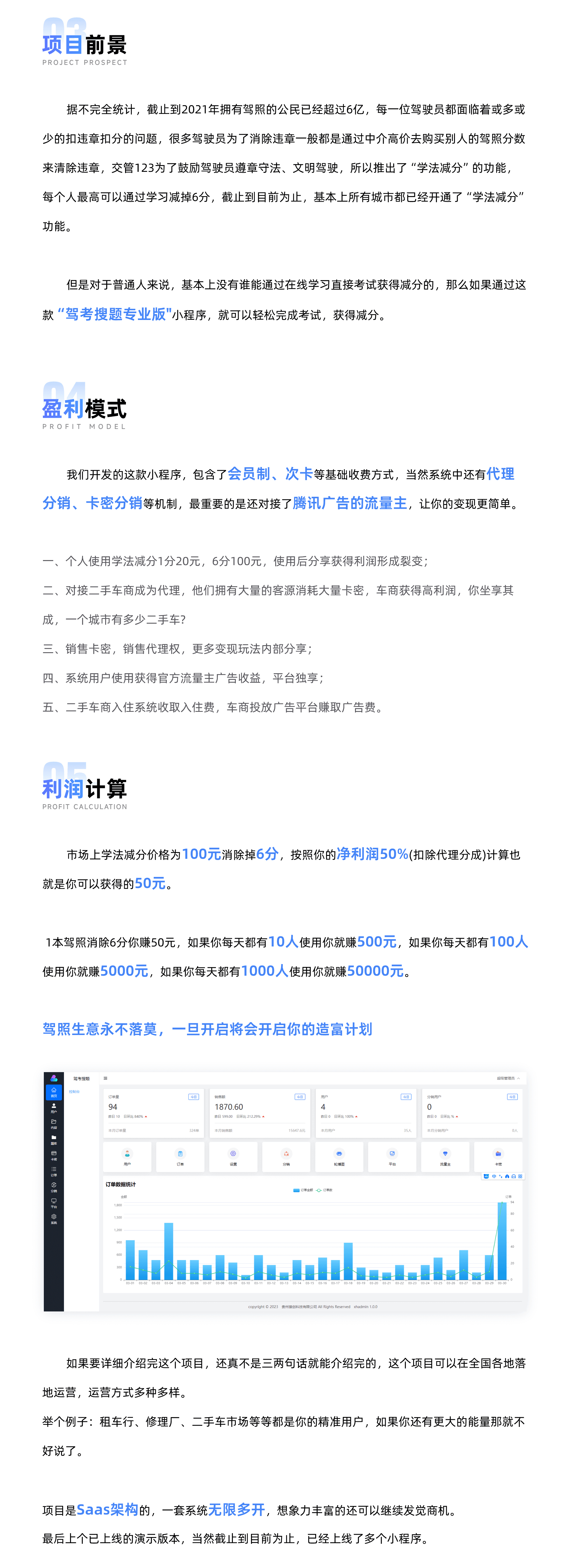
我们开发的这款小程序,包含了会员制、次卡等基础收费方式,当然系统中还有代理分销、卡密分销等机制,最重要的是还对接了腾讯广告的流量主,让你的变现更简单









{{item.content}}
{{item.answer}}
1、本网站所提供的信息,只供参考之用。
2、本网站及其雇员一概毋须以任何方式就任何信息传递或传送的失误、不准确或错误对用户或任何其他人士负任何直接或间接的责任。
3、在法律允许的范围内,本网站在此声明,不承担用户或任何人士就使用或未能使用本网站所提供的信息或任何链接或项目所引致的任何直接、间接、附带、从属、特殊、惩罚性或惩戒性的损害赔偿(包括但不限于收益、预期利润的损失或失去的业务、未实现预期的节省)。
4、本网站所提供的信息,若在任何司法管辖地区供任何人士使用或分发给任何人士时会违反该司法管辖地区的法律或条例的规定或会导致本网站或其第三方代理人受限于该司法管辖地区内的任何监管规定时,则该等信息不宜在该司法管辖地区供该等任何人士使用或分发给该等任何人士。用户须自行保证不会受限于任何限制或禁止用户使用或分发本网站所提供信息的当地的规定。
5、本网站图片,文字之类版权申明,因为网站可以由注册用户自行上传图片或文字,本网站无法鉴别所上传图片或文字的知识版权,如果侵犯,请及时通知我们,本网站将在第一时间及时删除。
6、凡以任何方式登陆本网站或直接、间接使用本网站资料者,视为自愿接受本网站声明的约束。

热度 {{item.heat}}