为帮助合作伙伴实现小程序支付,小程序官方开通了 发货管理 的情况可提供小程序支付插件和小程序收银台两种方案,低代码实现支付闭环。
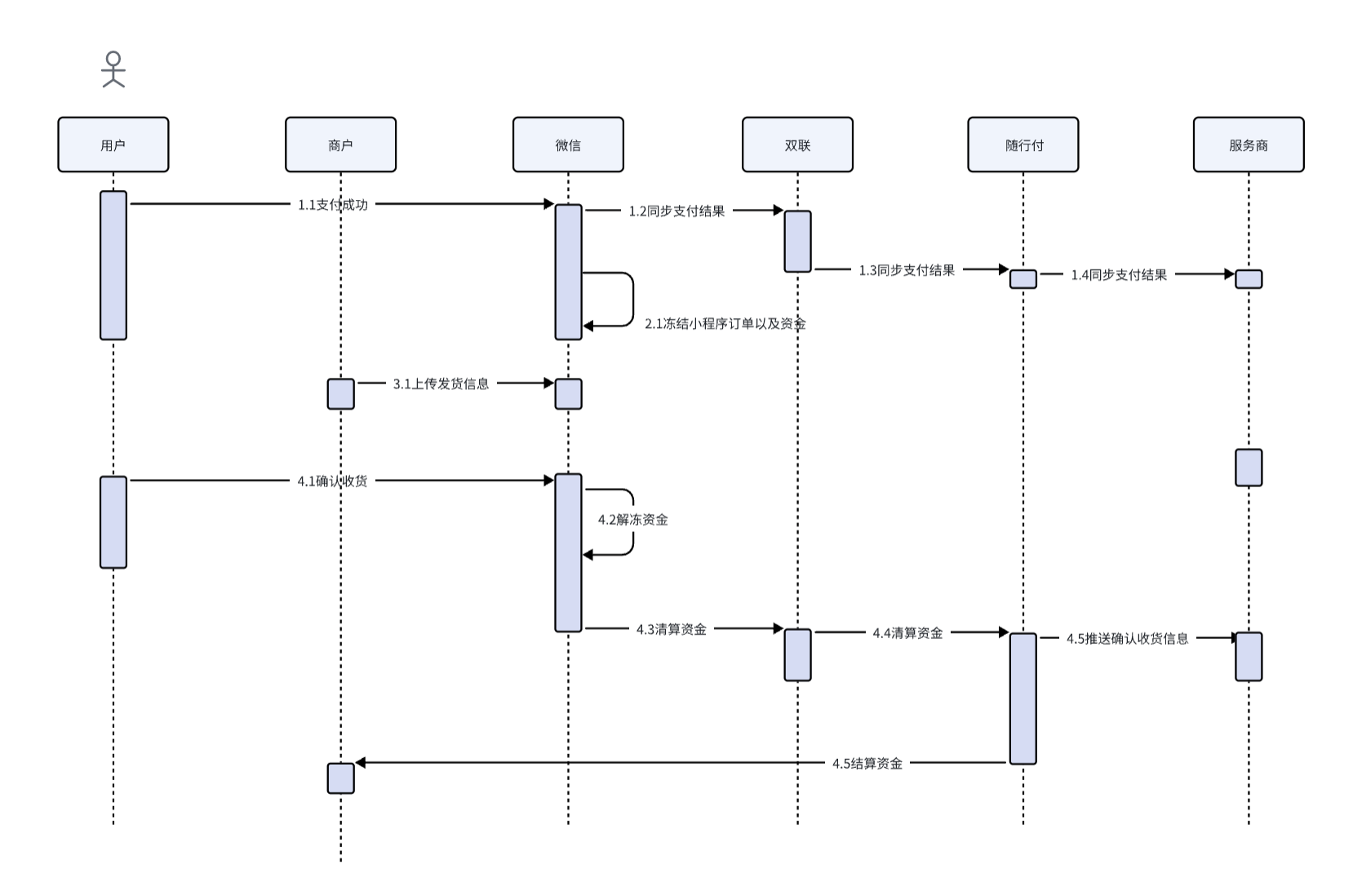
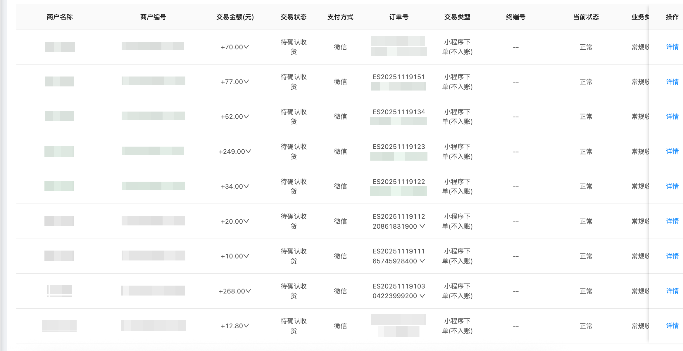
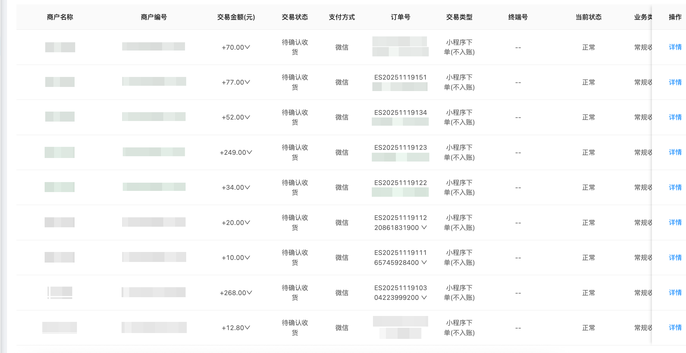
此前微信侧在2022年12月25号更新的「交易类小程序运营规范」,适用于符合如下一种或多种情形的小程序需在用户主动/系统自动确认收货后(在用户点击“确认收货”、或商家录入发货信息后达到系统自动确认收货的时间周期),才会进行资金结算。且该类小程序不支持绑定间联机构类商户。
小程序内提供珠宝玉石、3C数码、盲盒、服饰内衣、海淘、美妆、酒类、家用电器、玩具、箱包皮具、鞋靴、运动户外等商品在线销售及配送服务; 小程序的账号管理员、运营者等角色,与其它高风险小程序存在关联 ; 小程序内经营预售商品。
现微信侧进行了管控升级,以小程序为维度被管控的小程序将无法拉起支付,也无法通过跳转半屏小程序/插件的方式完成支付。此类小程序在接入资金管控改造完成后方能发起支付,小程序也可以再度配置给间联机构类商户。


{{item.content}}
{{item.answer}}
1、本网站所提供的信息,只供参考之用。
2、本网站及其雇员一概毋须以任何方式就任何信息传递或传送的失误、不准确或错误对用户或任何其他人士负任何直接或间接的责任。
3、在法律允许的范围内,本网站在此声明,不承担用户或任何人士就使用或未能使用本网站所提供的信息或任何链接或项目所引致的任何直接、间接、附带、从属、特殊、惩罚性或惩戒性的损害赔偿(包括但不限于收益、预期利润的损失或失去的业务、未实现预期的节省)。
4、本网站所提供的信息,若在任何司法管辖地区供任何人士使用或分发给任何人士时会违反该司法管辖地区的法律或条例的规定或会导致本网站或其第三方代理人受限于该司法管辖地区内的任何监管规定时,则该等信息不宜在该司法管辖地区供该等任何人士使用或分发给该等任何人士。用户须自行保证不会受限于任何限制或禁止用户使用或分发本网站所提供信息的当地的规定。
5、本网站图片,文字之类版权申明,因为网站可以由注册用户自行上传图片或文字,本网站无法鉴别所上传图片或文字的知识版权,如果侵犯,请及时通知我们,本网站将在第一时间及时删除。
6、凡以任何方式登陆本网站或直接、间接使用本网站资料者,视为自愿接受本网站声明的约束。

热度 {{item.heat}}