wangxin

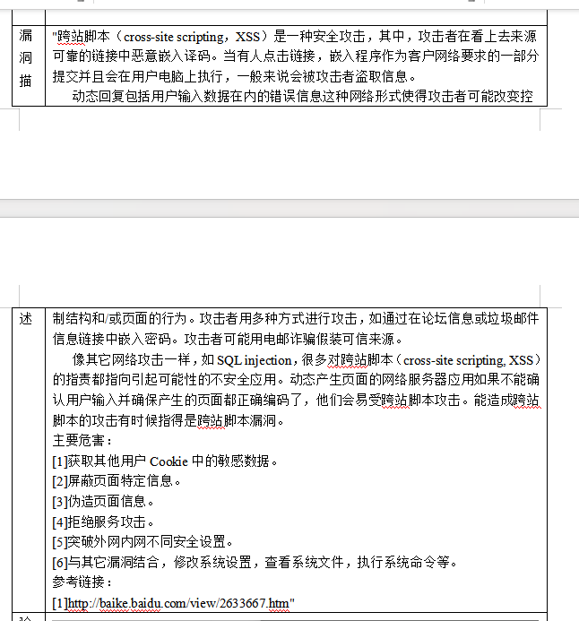
网信办发了这个漏洞整改 这个需要怎么处理?多商户php版本3.4版本
wangxin

网信办发了这个漏洞整改 这个需要怎么处理?多商户php版本3.4版本
鑫店社区团购医药问诊餐饮源码 最后编辑于2026-04-30 15:02:19
{{item.user_info.nickname ? item.user_info.nickname : item.user_name}} LV.{{ item.user_info.bbs_level || item.bbs_level }}
{{itemf.name}}
打赏
已打赏¥{{item.reward_price}}
{{itemc.user_info.nickname}}
{{itemc.user_name}}
回复 {{itemc.comment_user_info.nickname}}
{{itemf.name}}
打赏
已打赏¥{{itemc.reward_price}}
打赏
已打赏¥{{reward_price}}
相关推荐
热门文章
快速安全登录
微信登录/注册
{{ bind_phone ? '绑定手机' : '手机登录'}}